This thread has been locked.

If you have a related question, please click the "Ask a related question" button in the top right corner. The newly created question will be automatically linked to this question.

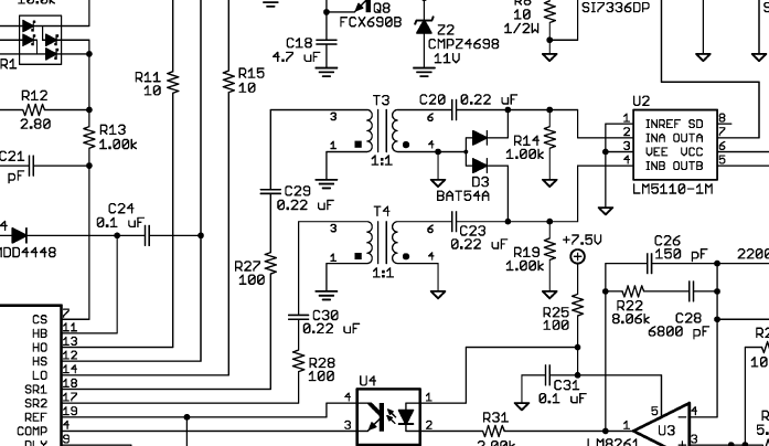
LM5035和LM5039 半桥控制器有什么区别?

Other Parts Discussed in Thread: LM5035, LM5039

LM5035和LM5039 半桥控制器有什么区别?脚位都一样的呀

使用上有什么要注意的