This thread has been locked.
If you have a related question, please click the "Ask a related question" button in the top right corner. The newly created question will be automatically linked to this question.
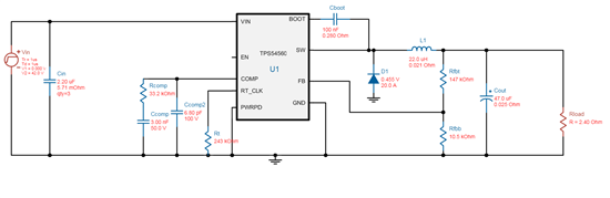
你好 TPS54560能不能输出12V电流5A?
Hi
只要满足最低输入电压(在最大duty下维持12V输出的最小输入电压)可以输出5A. 推荐14V以上。
这是一款降压的IC,因此只要你的输入大于12V以上一定值,就可以输出12V5A。IC给出的指标就是5A输出。
有输出12V 的参考电路吗?
你也可以用WEBENCH自己进行仿真取值