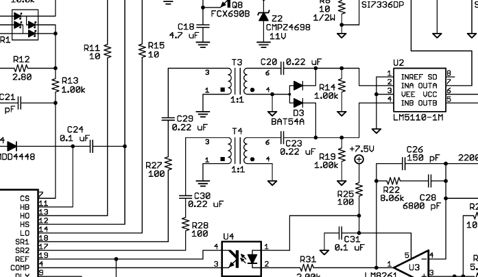
LM5035 半桥控制器同步整流信号传输,
就在规格书上,见图。T3T4可以合并为一个变压器吗?这个变压器有设计有什么要求?
为什么不用中速光耦隔离信号传输,再加一级MOS驱动电路LM5110,这样不是更简单吗?成本更低。
This thread has been locked.
If you have a related question, please click the "Ask a related question" button in the top right corner. The newly created question will be automatically linked to this question.
Hi
我理解在信号隔离时用光耦,电源中一般都是用这类CT耦合变压器。信号处理中一般电流很小(mA级别,包括电源反馈信号), 但是电源驱动,电流会相对比较大,采用变压器后直接次级电压可以做驱动信号。而光耦还需要额外电压源,相对要复杂一点。
不用2个合并,可能还会存在干扰的问题,因为公用一个磁心。