This thread has been locked.

If you have a related question, please click the "Ask a related question" button in the top right corner. The newly created question will be automatically linked to this question.

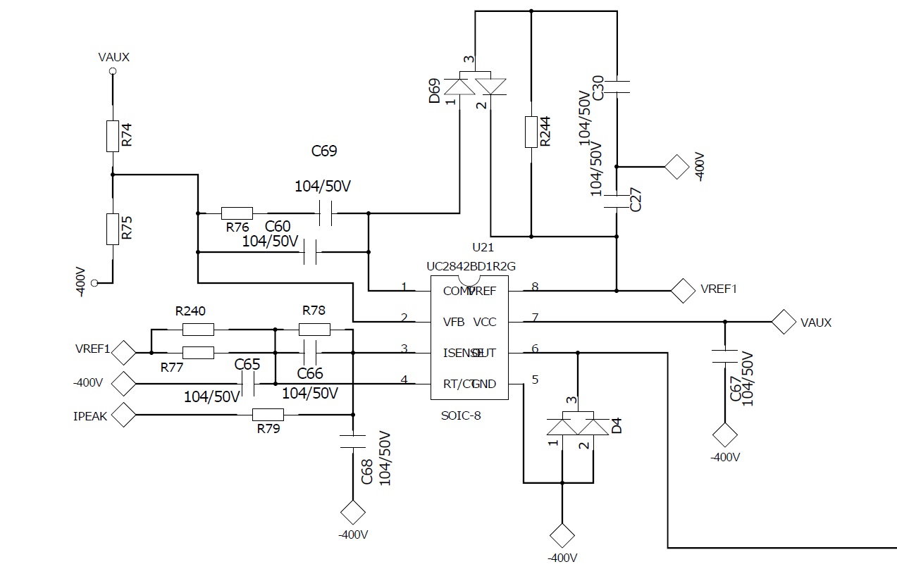
UC2842电流型PWM控制器的电路分析



请教一下:该电路中,电路中的RT、CT是哪个电阻电容,稳压管D69的旁路电阻电容是什么作用,还有5脚为什么不是接地,而是接-400V,7脚通过电容接-400V的作用是啥,IPEAK的作用是什么,比较困惑,求大神解答,谢谢

  • Hi

        这个电路和通常的电路设计差异很大,客户是在-400V的基础上设计的,所以将GND直接下移到-400V.

        RT是R240//R77, CT是C65.  但是看起来如果周边是谐波补偿电路,对于CT/RT是有影响的。

        Ipeak是电流侦测,给到Isense.

       http://www.ti.com.cn/cn/lit/an/zhca087/zhca087.pdf   或可以帮到你一些。

  • 4脚对地的电容是CT,8脚接到4脚的电阻式RT。

  • 5脚不是接到了-400V,这个应该是画图人的习惯问题,实际指的是400V的低端,也就标称了-400V,高端估计是标成+400V,这个你可以结合主电路看看。

  • 谢谢您的解答,请问下VAUX是7脚的输出呢,还是1脚前面接的输入?输入的VAUX经过分压电阻R74和R75后,经过后面的R76、C69以及D69等电路的作用是啥,是产生VREF1吗?期待解答,谢谢

  • 首先回答你的问题:VAUX是辅助绕组输出电压,给7脚供电,同时分压做电压采样,后面的电路是误差放大器。

    再提点建议:1、分析电路要针对完整的电路分析,不要拿一部分来看。

    2、先弄明白IC的工作原理,然后再结合电路分析,你连3842的基本工作原理都没看懂,就来看电路,步子迈的有点大了。