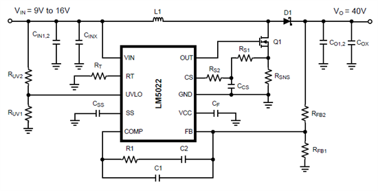
想利用LM5022实现9V输入,通过调节RFB1来使输出电压10-80V可调,但是实际只能升到45V,而且此时FB电压只有0.6V
This thread has been locked.
If you have a related question, please click the "Ask a related question" button in the top right corner. The newly created question will be automatically linked to this question.
想利用LM5022实现9V输入,通过调节RFB1来使输出电压10-80V可调,但是实际只能升到45V,而且此时FB电压只有0.6V
首先通过WEBENCH仿真来验证参数是否合理
其次看看是不是输入源被限流了,因为当你45Vout,0.1A-Iout,就有0.5A以上的输入电流,输入源很容易就被限流了
最后以上都排除了,对比Datasheet上的layout, 布局不合理也会有升不上去的情况
HI
需要说明的是用LM5022这类芯片做升压可调输出,因为是固定过流保护,输出电压越高,带载能力越低。如果你将负载加大,输出电压就是上不去,因为此时输出功率会很大,造成过载。 同时要求电感的饱和电流非常大。
另外就是不同的输出电压,补偿也应该不同,以固定的补偿电路,意味着参数对应的输出较大的范围外,环路会不稳定,容易造成输出不稳定。
一般这类电源设计采用数字电源,补偿可以做动态补偿,过流保护也可以调整。
有两个方法:1,采用WEBENCH仿真,输入你需要的输入输出以及负载条件,就会得到推荐电路,里面就有补偿参数
2,参考Datasheet的8.2章节,手工计算参数