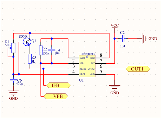
我用UC3843做BOOST升压电路,12V升24V,频率110KHZ,MOS管源极电流采样电阻用50m欧康铜丝,带负载电流只能跑1.3A,再大了电压就往下降,请问是哪里限制了电路的功率
This thread has been locked.
If you have a related question, please click the "Ask a related question" button in the top right corner. The newly created question will be automatically linked to this question.
我准备设计输入12V,输出24V,最大电流4A,按照这样计算,占空比为百分之50,电感平均电流为Io/(1-D)=8A ,纹波系数按照精通开关电源设计上面取0.4,那么峰值电流为9.6A,留一点余量,取10A,因为UC3843的CS引脚最大电压限制为1V,所以Rsense=1V/10A=0.1欧,我是这样计算的,不知道对不对;Rsense的噪声我没测,你说的先用小负载我试过了,小负载输出电压可以稳住,但是功率到26W左右的时候电压就稳不住了,电压一瞬间大幅度下跌。能否帮忙分析一下原因,谢谢