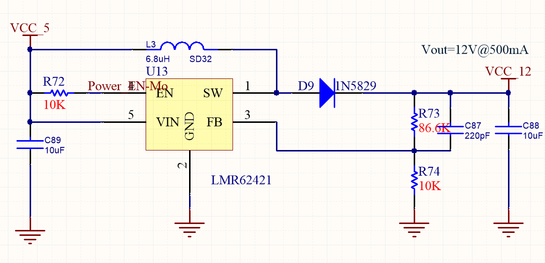
LMR62421,5V升12V电路,没反应只能输出5V,空载测试,不知问题出现哪里?附件原理图
This thread has been locked.
If you have a related question, please click the "Ask a related question" button in the top right corner. The newly created question will be automatically linked to this question.
LMR62421,5V升12V电路,没反应只能输出5V,空载测试,不知问题出现哪里?附件原理图
HI
除了EN脚的电阻外,你的电路与datasheet上并无差异,尽管我不觉得这个电阻会引起问题,但是建议你尝试改到1Mohm看看。
另外可测试一下,启动瞬间,SW脚是否有方波,如果完全没有动作,有可能是芯片问题,请问你的芯片哪里买的?
还有我想请教一下,那个6.8uH的升压电感电流要求是2.9A,而我用的实际上是6.8uH/800mA,,是不是电流饱和引起的?我是空载测试的。
HI
在TI网站上申请样片后再测试。
波形时间要调整一下,至少要看到有方波的启动,测试时带些在。
没有十分具体PMW方波,感觉有点像平常电源的纹波。然后那个调输出电压电阻86.6K阻值改动,也没什么反应,都是输出7V。电压升压是有升的,但就只能是7V。
Hi
Marking不是辨别真伪的标准,不过如果输出电压有上升的趋势,代表芯片有启动,到不了设定值就down掉了,而且还是空载测试。
即便Layout非常糟糕,功率电感饱和电流偏低,空载下一般是能达到输出电压的,然后再不稳定。
仍然建议你在TI网站上申请免费样片再测试。