This thread has been locked.

If you have a related question, please click the "Ask a related question" button in the top right corner. The newly created question will be automatically linked to this question.

LM25017不稳压!!!

Other Parts Discussed in Thread: LM25017

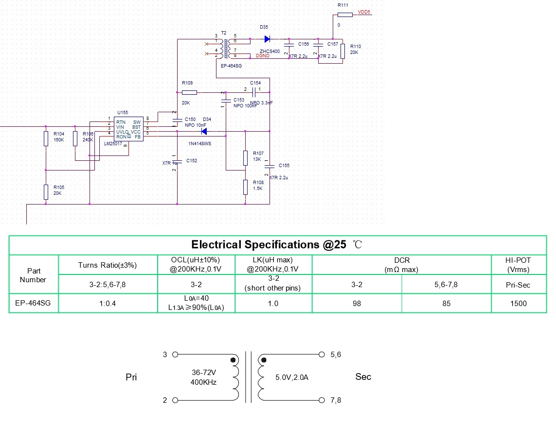
最近希望用LM25017搭个宽输入的隔离电源,参考附件官方提供的原理图,对应的TI方案编号是PMP4460;我们的应用希望输入14-36V,输出在变压器前级12V,次级5V;目前隔离电源功能正常,当输入24V时满足设计要求,变压器前级12V,次级5V。但是当输入电压发生变化时,输出也跟着变,这里有点不解,看手册LM25017应该是个宽范围的降压电源,图中R2我们改成20K,确保过了UVLO引脚的阈值,是什么原因导致该芯片不能宽范围稳压呢???

 

官方给的清单没有具体给出变压器的型号,我们自己选的变压器,初级线圈开路电感40uH,漏电感1uH,会是这个原因么?

25017.pdf