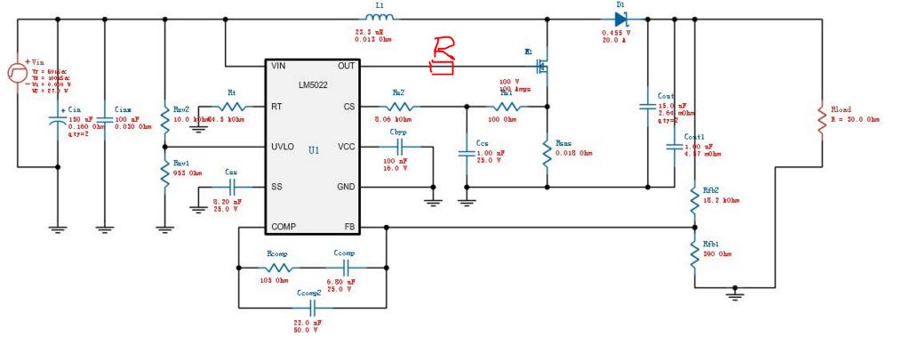
最近用LM5022搭了一个输入18V~36V,输出电压60V,输出电流2A的电路,电路参数是按照WEBENCH设计得到的,电路如下所示:
但是测试时发现,输出电压正常稳定,芯片和MOS管带轻载在启动十几秒之后就严重发热,我用的MOS管是CSD19506KTT,二极管是MBR30100, 示波器测得驱动PWM波如下:
后面好像是发生振荡的样子,请问是因为这个导致芯片和MOS管严重发热么,该怎么改呢?
This thread has been locked.
If you have a related question, please click the "Ask a related question" button in the top right corner. The newly created question will be automatically linked to this question.
最近用LM5022搭了一个输入18V~36V,输出电压60V,输出电流2A的电路,电路参数是按照WEBENCH设计得到的,电路如下所示:
但是测试时发现,输出电压正常稳定,芯片和MOS管带轻载在启动十几秒之后就严重发热,我用的MOS管是CSD19506KTT,二极管是MBR30100, 示波器测得驱动PWM波如下:
后面好像是发生振荡的样子,请问是因为这个导致芯片和MOS管严重发热么,该怎么改呢?
Hi
按照你的条件,输出功率120W是很大的,特别在输入电流较小的,MOS的电流时很大的,你可以查询webench仿真的参数,对于一个10mohm Rdson和50°C/W, Qg为27nC的MOS, 温度就是119°C. 而芯片温度在65°C左右。
MOS在关闭时确是有些不对(不应该震荡),我觉得可能是Layout或者芯片驱动力不够造成的问题,毕竟你的功率是很高的。将频率降低可以适当好一些。芯片的温升也会低一些。
Hi
对于MOS选择或许需要找一些热阻更小,Qg更小,Rdson更小的MOS.
你的驱动波形不对,估计和你的layout有关,建议参考webench里面的推荐layout进行布局布线