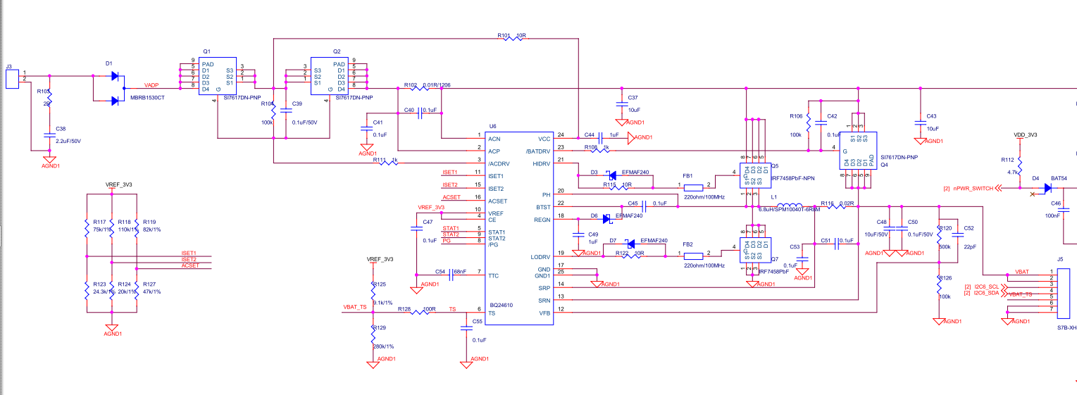
请教,我设计的BQ 24610充不了电。没接电池,当前背靠背MOS管的GS之间一直是低,即/ACDRV没有输出低,所以背靠背MOS管Q1与Q2一直是关闭状态。Vref 3.3V是正确的,TS管脚还没有接热敏电阻,因此我把分压的下拉电阻R129并了一个10K的电阻,当前TS的输入电压大概是1.65V左右。麻烦TI的同事帮忙看下有什么思路没
This thread has been locked.
If you have a related question, please click the "Ask a related question" button in the top right corner. The newly created question will be automatically linked to this question.
请教,我设计的BQ 24610充不了电。没接电池,当前背靠背MOS管的GS之间一直是低,即/ACDRV没有输出低,所以背靠背MOS管Q1与Q2一直是关闭状态。Vref 3.3V是正确的,TS管脚还没有接热敏电阻,因此我把分压的下拉电阻R129并了一个10K的电阻,当前TS的输入电压大概是1.65V左右。麻烦TI的同事帮忙看下有什么思路没