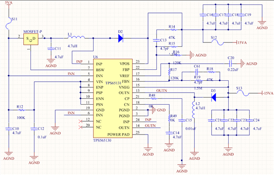
下图是我按照数据手册设计的5V转正负15v的电路。根据数据手册里,当管脚8 ENP为高电平时,管脚7 BSW应该输出低电平,这样mos管就可以导通。但是我测试的时候总是测得ENP输入高电平,此时BSW输出也是高电平,mos管不能导通,因此也没有后续输出。换了两三个芯片都是这种情况。想请教一下这是哪里出了问题?
真诚的谢谢您的帮助!
This thread has been locked.
If you have a related question, please click the "Ask a related question" button in the top right corner. The newly created question will be automatically linked to this question.
下图是我按照数据手册设计的5V转正负15v的电路。根据数据手册里,当管脚8 ENP为高电平时,管脚7 BSW应该输出低电平,这样mos管就可以导通。但是我测试的时候总是测得ENP输入高电平,此时BSW输出也是高电平,mos管不能导通,因此也没有后续输出。换了两三个芯片都是这种情况。想请教一下这是哪里出了问题?
真诚的谢谢您的帮助!
Hi
启动的时候,测试一下输入5V, 是否有被拉低的情况?
你好,你的R12太大了,改为100ohm,还有你的R14,从47K改为0ohm, FBP的反馈电阻只是R15和R16。 R14是用来提升相位裕度的,一般取值沒有47K那么大