This thread has been locked.

If you have a related question, please click the "Ask a related question" button in the top right corner. The newly created question will be automatically linked to this question.

TPS61021A升压电源模块输出电压问题

Other Parts Discussed in Thread: TPS61021A

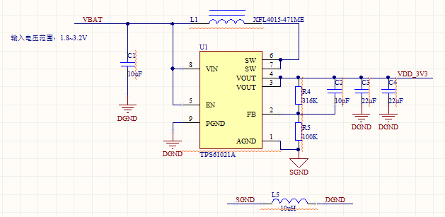
请问,按照TPS61021A模块的典型电路设计,原理图如下,为什么在输入是1.8~3.2V的时候,输出不是3.3V,而是3.5V呢?请大侠指教。

  • Hi

        用示波器看一下,3.3V是否是不稳定的,所以导致万用表测量导致示数偏高?

        在你的电路中不需要用电感隔离功率GND和模拟GND, 建议换成0欧姆,或者用短导线连接,看能否正常?

        如仍不能稳定,再确认你的layout,  可参照datasheet.