This thread has been locked.

If you have a related question, please click the "Ask a related question" button in the top right corner. The newly created question will be automatically linked to this question.

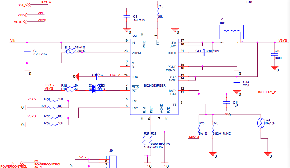
BQ24253输出电流小

Other Parts Discussed in Thread: TPS61089, BQ24253

我这边新做一块锂电池充电电路,上面使用3块BQ24253后面接TPS61089,每块 BQ24253的输入电流限制都是1.5A,理论上应该可以输入4.5A的电流,可是从后端TPS24253进行测试单独只能输出1.16A,加上三块电池后倒是可以输出3.2A,请问BQ24253不带电池只能输出这么小还是,电路设置问题