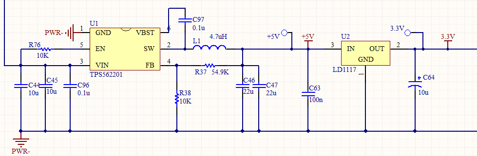
我使用TPS562201芯片做15V转5V,外围电路参数是按数据手册选的,现在问题是加上负载之后输出电压在5V之上,且锯齿波峰峰值太大,不知如何解决?
原理图:
输出+5V波形:
把输出端的电容、输入端的电容加大后无明显改善;在输出端并63欧电阻,也无改善。如果这个锯齿波是纹波,也太大了!
后级接的是LD1117转成3.3V,供电给CPLD。是不是负载太轻了,用这款芯片不合适?如果还用这个芯片,怎样改善呢?
This thread has been locked.
If you have a related question, please click the "Ask a related question" button in the top right corner. The newly created question will be automatically linked to this question.
您好,
TPS562201是轻载高效的,轻载时会进入pulse skip模式,纹波会比较大,适当加大一下负载看可否减小纹波。
如果希望轻载时输出纹波比较小,可以看下TPS562208
Hi,
你好,每个格5V的话这纹波已经超过2V了,这种波形肯定是不正常的。正常工作时纹波不会有这么大的。可以测一下SW波形贴出来吗?
用这个芯片给CPLD供电是没问题的。只是轻载进入跳频模式以后纹波会大一些,相应轻载效率会提高一些。如果不在意轻载效率可以考虑TPS562208. 封装、引脚位置都是一样的,可以直接替换。
你好, 你的输出5V是同时供给你的负载和LD1117么?你在负载多大?
建议你先断开LD1117,看是否可以单独带载?上传一下单独带载的SW节点波形
你选的电感的饱和电流稍微小了点(Isat=3A),在重载条件下电感趋向于磁饱和。建议选择同型号的3.3uH电感(Isat=4.2A)。
看你的负载不重,那就应该不是电感的问题。
你之后空载的时候输出就已经不正常了么?你的芯片渠道是否正规(如果是淘宝可能存在假货)?如果手上还有芯片,建议换一个新的看一下,并检查一下BOOT电容以及分压电阻处是否存在虚焊。
再上传一下你的layout,谢谢
你的pcb画的不好,建议重新画,很有可能就是pcb的问题,参考用户手册中evm板进行layout。
您好,PCB布局布线的影响会这么大吗?!能不能帮忙指出现在画的PCB哪些地方存在问题?很想知道原因。
具体的建议你可以参考数据手册的章节10.你现在画的电感离反馈环路太近,容易产生干扰。而且电感和MOS的环路也不是最小环路
Hi,
看来很可能是PCB layout的问题,反馈引脚距离SW线太近了,这样会耦合很多噪声,导致输出不正常。
希望能解决你的问题!