This thread has been locked.

If you have a related question, please click the "Ask a related question" button in the top right corner. The newly created question will be automatically linked to this question.

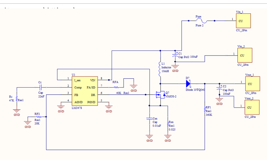
lm3478 輸入電壓等於輸出電壓



做實驗 遇到問題!!!!

輸入電壓等於輸出電壓

DS 沒有波形 

FB 腳位 0.6V

空載和加載 0.2A 時狀況 

規格 輸入電壓 : 12V 

        輸入電流 : 10A 

         輸出電壓 :24V

         MOSFET   IRFP260N 

         電感 26uH