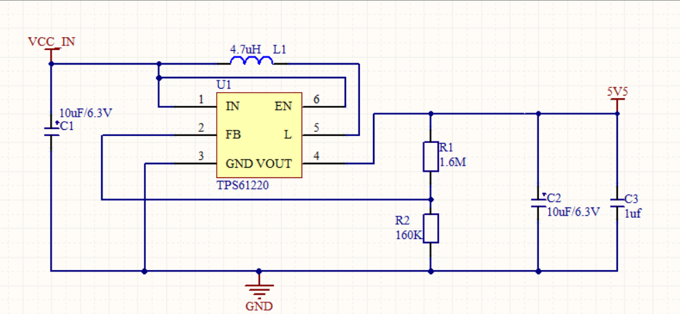
输入5V,预设想输出5.5V,元件选配按照数据手册提供的参考。得到附件,如图。请大家提出解决方案。
This thread has been locked.
If you have a related question, please click the "Ask a related question" button in the top right corner. The newly created question will be automatically linked to this question.
输入5V,预设想输出5.5V,元件选配按照数据手册提供的参考。得到附件,如图。请大家提出解决方案。
Hi
你的波形或是轻载状态下的,没有问题。波形上的毛刺是测试问题,你或可以在测量的时候在输出增加一个0.01uF的陶瓷电容。
如果需要进一步确认,你需要将电路图传上来看一下。
是在无负载的情况下测试的,电平呈锯齿状,震荡的很严重;加入100R负载后,电平被拉低至4.2V。感觉不是加入滤波电容就能解决的。
是在空载的情况下测试的,这个像是自激了,而且比较严重,参数选择都是按照规格书来的。
Hi
轻载基本正常,带载电压偏低,你需要确认:
1。电感质量,饱和电流足够。(建议买一些质量好一些的电感,例如Coilcraft, TDK等的)
2. layout, 建议参考datasheet, 注意功率回来尽量小, 以及L脚所在PAD。