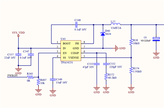
TPS54231 5V 输出 输入电压最小需要多大?
可以从规格书的哪里可以体现?
This thread has been locked.
If you have a related question, please click the "Ask a related question" button in the top right corner. The newly created question will be automatically linked to this question.
这和你的负载电流以及频率有关,这颗料频率固定可以不用考虑,其最大占空比是93%,所以5Vout,可以得出理想条件下Vin=5.3V‘左右。但考虑到芯片本身的损耗,估计需要5.5V以上的电压才能满足输出5V,并且随着输出负载的增加,输入电压也随之增加
5V输入,输出是无法实现5V的, 你的电路参数需要修改。
建议使用WEBENCH进行仿真,这个软件会推荐合理的参数取值给你
这个结论是你在WEBENCH之前键入的输入输出值,是一个预估值,不是结论
在请教下,利用你的仿真线路的参数和我原来提供的线路的参数,实测电路现象都一样,5v输入的时候,输出都是3.6V-2.9V之间来回跳变,然后改用开关电源输入,慢慢加电压,输出的电压慢慢在上升5点几V的输入电压,输出还是来回跳变,直到6.8V左右输出可以得到稳定的5V输出电压,请帮忙结合芯片本身架构,分析下这个现象正常吗?这样的线路有问题吗?
WEBENCH上仿真可以实现6Vin,5Vout@2A, 而你实际的测试是6.8Vin才有稳定输出,估计是你的layout上有问题。
建议上传一下,你此时的PH节点的波形以及你的layout