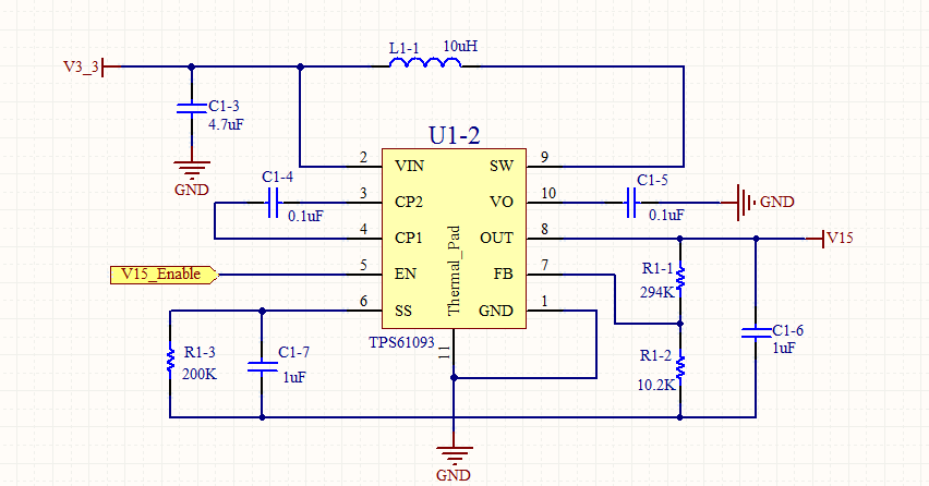
TPS61093如图接,上板调试发现输出是-0.5V,ss端电压为1.2V,VO输出是2.9V。芯片应该没坏,在另一块板上能正常工作
This thread has been locked.
If you have a related question, please click the "Ask a related question" button in the top right corner. The newly created question will be automatically linked to this question.
TPS61093如图接,上板调试发现输出是-0.5V,ss端电压为1.2V,VO输出是2.9V。芯片应该没坏,在另一块板上能正常工作
Hi
Vo与Vout之间是MOS相连接,如果芯片(交互验证)是好的, 确认MOS的EN控制与Vout的负载。
(测试芯片EN脚上的电压是否正常,以及在轻载下确认输出是否能正常?)