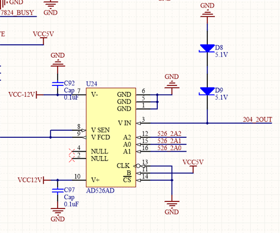
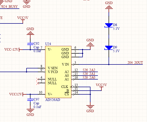
用LM2576搭了一个负12V的电源,给放大器PGA204,AD526,LM358等供电。器件都做在一块PCB上,但是给PGA204和AD526供电时,负压输出最大到负5V左右,用电压表测了负电源端,为负12V,没问题。本以为是电流不够的问题,可是我拿掉板子上几块放大器后,输出还是没变。单独焊接一块LM2576给一个PGA204供电时,输出可以达负10V多。这是什么原因啊。电路图如下:


This thread has been locked.
If you have a related question, please click the "Ask a related question" button in the top right corner. The newly created question will be automatically linked to this question.
跨接一个15uF电容在Vin和VCC-12V之间,然后断开所有负载,用电子负载实测其带载能力,看是不是带载能力不足导致其输出不稳
Hi
用电压表测了负电源端,为负12V,没问题。
那么负压输出最大到负5V左右是怎么测试的? 带载就后LM2576输出电压就偏掉吗?
如果是这样,注意一下LM2576的layout,特别是功率回路尽量小,以及功率电感饱和电流足够。