This thread has been locked.

If you have a related question, please click the "Ask a related question" button in the top right corner. The newly created question will be automatically linked to this question.

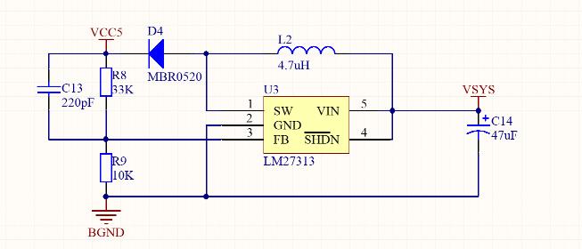
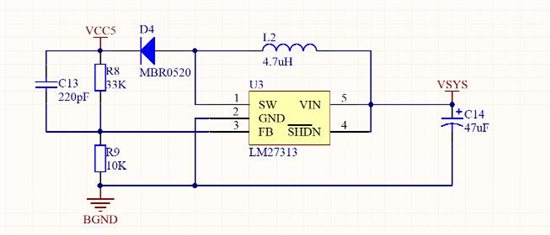
LM27313的SW引脚对地击穿的问题



最近正在用这个IC,锂电池供电升压到5V左右,但是刚开始在实验板上没有问题,集成到系统板后即使输出悬空只要上电就会有300MA以上的电流,然后SW引脚对地击穿。