Other Parts Discussed in Thread: LM25085
使用LM25085设计一个输入为9V-32V,输出为5V的电源。
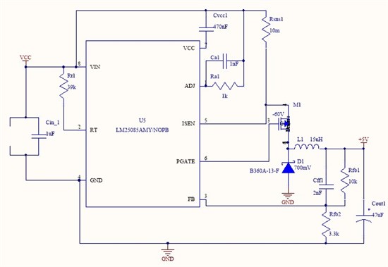
原理图设计参考了LM25085的手册,还参考了WEBENCH的设计。
原理图如下:
①:电容的耐压值都符合设计规范。
②:肖特基二极管使用的是B360A,反向击穿电压最大60V,这个小特技二极管应该没问题。
③:M1使用的是FDC5614P。这个与手册的选型一样的。
④:电感用的是CLF10040T-150M功率电感。15uH.
遇到的问题是:输入电压小于27V时,有5V电压输出。但是输入一旦大于27V,输出就只有1V了。我在上图中Cin_1旁边并联了47uF的铝电解电容后,问题仍然存在。
挺困惑的,请专业人士帮帮忙,谢谢!

