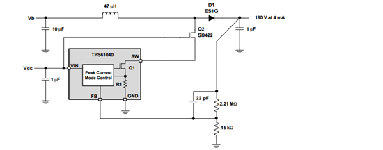
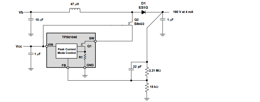
请问德州仪器有把5V左右的直流电压转换为100V~300V或者是-100V~(-300V)的芯片吗?电流是毫安量级,几个毫安甚至是更小。
This thread has been locked.
If you have a related question, please click the "Ask a related question" button in the top right corner. The newly created question will be automatically linked to this question.
请问德州仪器有把5V左右的直流电压转换为100V~300V或者是-100V~(-300V)的芯片吗?电流是毫安量级,几个毫安甚至是更小。