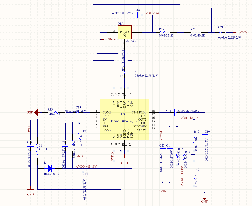
按照规格书设计的电路,可是出来的V03(图中的VGH)电压值始终为25.5V,正确的值应该是15.15V,测量了FB3的电压,结果为2.06V,正常应该是1.214V左右,
应该就是这里导致V03(图中的VGH)电压偏高,其它的三个电压都正常,唯独这个V03(图中的VGH)电压不对,有尝试更换过IC,结果一样,有人知道这是什么原因导致的吗?
详见附件原理图。
This thread has been locked.
If you have a related question, please click the "Ask a related question" button in the top right corner. The newly created question will be automatically linked to this question.
按照规格书设计的电路,可是出来的V03(图中的VGH)电压值始终为25.5V,正确的值应该是15.15V,测量了FB3的电压,结果为2.06V,正常应该是1.214V左右,
应该就是这里导致V03(图中的VGH)电压偏高,其它的三个电压都正常,唯独这个V03(图中的VGH)电压不对,有尝试更换过IC,结果一样,有人知道这是什么原因导致的吗?
详见附件原理图。
Hi
仅仅是升压chargepump电压偏高吗?
有没有用示波器测试这个电压,是稳定的偏高还是不稳定的?
是的,今天我将VGH倍压方式更改为DOUBLER,即去掉了电路中的C16电容,17引脚悬空,18引脚连接到GND,问题就解决了,电压也正常了,FB3的反馈电压也下降为1.4V,这是怎么回事呢
可是手册上面给出的参考电路用的就是三倍电压模式,为什么我用三倍电压模式电压就偏高了呢
之前输出25.6V使用的模式是三倍电压模式,按照设计正确的电压应该是15.17V左右,最后将模式更改为两倍电压模式后,电压才正常了,得到了正确的15.17V
SUP电压没有问题,能正常输出我需要的13.19V,有问题的电压是VGH的电压也就是V03电压,你看我的电路图,设计的电压是15.17V,但是在三倍电压模式下,得到的输出电压却是25.6V,更改为两倍模式后电压才正常了
你SUP输出13.19,那么两倍以后,V03最大估计能到22V左右,三倍V03最多能到35V(在输出电流20mA条件下)
你是想问为什么我三倍条件下,反而不能实现15.17V吧?
因为15.17V是落在二倍条件下。三倍条件下,最小的输出是二倍条件下最大的输出