This thread has been locked.

If you have a related question, please click the "Ask a related question" button in the top right corner. The newly created question will be automatically linked to this question.

关于UCC27714驱动并联mos的问题

Other Parts Discussed in Thread: UCC27712, UCC27714

我原打算用27712驱动半桥mos,但是电流太大,适合用并联mos。于是选用了驱动电流更大的27714,但是我按照资料的例程接线发现了一些不同,不是很理解。

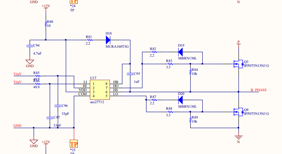
1.27712驱动中有Dgate和Roff,也就是图中的D19和R82,而27714例程中没有,不明白这是为什么。

2.驱动电流达到4A,是不是就意味着12V电源部分就需要达到很大的功率?

3.我用27714驱动并联mos的这种方式有没有问题?

以上问题请各位老师解答一下,不胜感激!

  • Hi

        1。MOS启动慢开快关,所以一般会增加这个二极管在MOS关闭时快速放电。

        2。4A是驱动的瞬间电流,供电电流时平均电流,实际远没有这么大。  

        3。可以并联,但是注意走线。

  • 你好,

    1、首先两个连接方式都可以使用,UCC27712驱动电流峰值为1.8A,其灌电流能力可达2.8A。在驱动电路上加一个二极管可使MOS管关断时的电流有两个流通路径,门极电阻和二极管,从而加快关断速度。

    2、UCC27714的驱动峰值电流是4A,在驱动信号刚产生时,MOS管的GS端电压为零,这时会有比较大的电流向MOS管的Cgs充电,但这个电流会小于4A,随着GS两端电压上升,驱动电流会减小,所以实际的平均电流要比4A小得多。

    3、可以使用27714驱动并联的MOS。