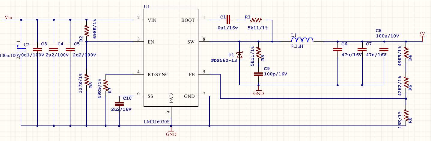
hello, 使能端的问题解决了,但是输出端又有问题。按DS推荐电路设计,FSW=500KHZ,输出电压空载9V,带载降为1.6V。
并且几处参考设计中,反馈电阻的设计并不相同。LMR16030的DATASHEET 反馈电阻设计如下:
EVM板 反馈电阻设计如下:
调节电阻使输出电压为5V,带载后降为2V。请问为何不能带载,同样的负载通过电脑USB5V供电可行。
电路如下
This thread has been locked.
If you have a related question, please click the "Ask a related question" button in the top right corner. The newly created question will be automatically linked to this question.
Hi
datasheet和EVM板设计是一样的,EVM板上R7可以不要的,这个主要是做调试或者测试用的。
你的电路有些问题,例如R1 5.11kohm电阻会严重降低芯片的驱动能力,不能要建议改为0ohm. R3也建议重新算。
建议你借助webench仿真得到电路图: http://www.ti.com.cn/product/cn/LMR16030
如还不能带载,你需要确认如下:
1. 电感饱和电流足够。
2. 功率回路尽量小。