仿真图 +5V供电 +12V升压 下面2张图是仿真和波形 效果良好
下面是sch原理图 同样是+5V供电 +12V升压。+5V是AMS117转来的 +12V是通用电源由220v交流转来的 。
实测 空载或者接几个串联电阻 电压一直都是+93V不变
但是一旦用杜邦线接入APD 电压就会突降为+11.9v左右不变 即使拔掉杜邦线电压也只有12v
而且还有一个现象 如果立即重启电源 电压还是12v 要等一会重启 电压才会是93v。
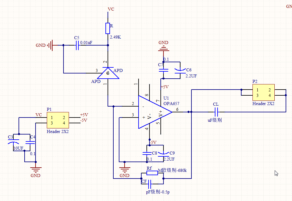
APD的互阻放大如下图。
也就是将上图升压后接入下图的VC端 板子的接线柱放了2个并联的稳压电容 APD前放了一个RC电路。
APD雪崩管为AD500-8 接入+5v -5v都能工作。
想问下升压后的高压 接入APD后电压会突降 是什么原因造成的



