大家好:
我想设计一个单电源转双电源的电路,要求如下:
1、输入:DC 15V或24V
2、输出:+/-12V(300mA) 和 +5V(700mA)
看有没有合适的芯片推荐,谢谢!
This thread has been locked.
If you have a related question, please click the "Ask a related question" button in the top right corner. The newly created question will be automatically linked to this question.
大家好:
我想设计一个单电源转双电源的电路,要求如下:
1、输入:DC 15V或24V
2、输出:+/-12V(300mA) 和 +5V(700mA)
看有没有合适的芯片推荐,谢谢!
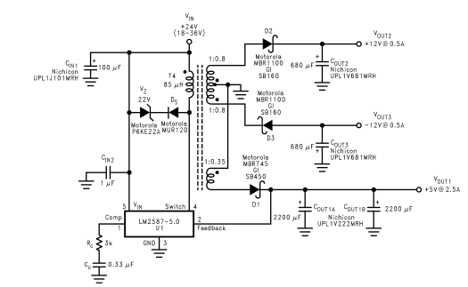
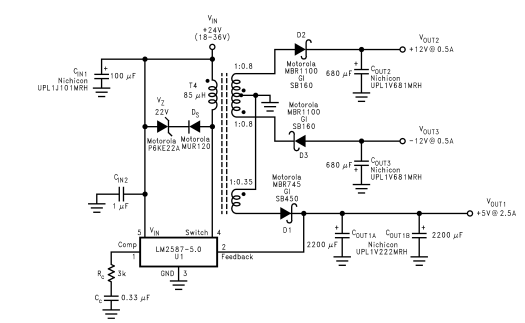
http://www.ti.com/lit/an/slua838/slua838.pdf
可以参考这篇文档