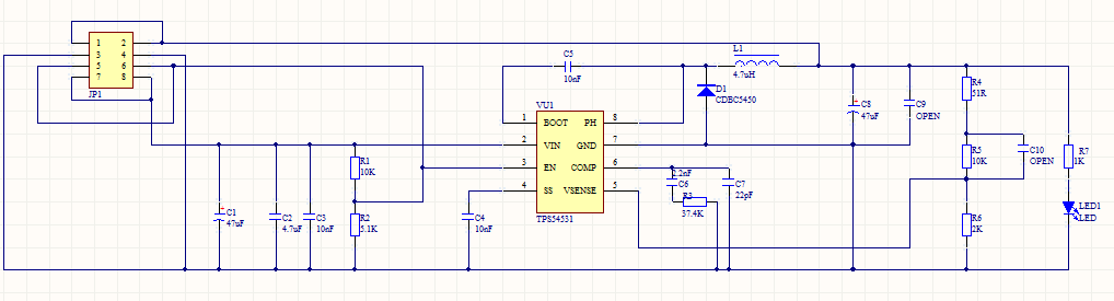
输入时12v,芯片8号脚没输出,输出是0,一直找不出原因,求教。
This thread has been locked.
If you have a related question, please click the "Ask a related question" button in the top right corner. The newly created question will be automatically linked to this question.
Hi
如上,将chargepump电容改到100nF, 确认Vin电压正常,启动EN脚(EN电压也正常),示波器测试启动瞬间PH波形, 测试时带轻载。
如果PH脚完全没有反应(输出持续时0V), 代表很可能是新片质量问题,建议你确认芯片购买渠道。
芯片建议来自TI官网免费样片,或者TI授权代理商。 如果来自电子商城或者淘宝之类网站,是极易出现芯片质量问题的。
换成100nf,还是没输出,我在淘宝上买的5块左右一个,会不是是假的
淘宝上的基本都是假货,建议官网申请或者找代理商购买http://www.ti.com.cn/general/cn/docs/gencontent.tsp?contentId=24957