Other Parts Discussed in Thread: TPS63051, TPS63031
请问要将3.7V可充电锂电池(电压范围3V~4.2V)转化输出3.3V恒压,供210mA负载使用,一般选择什么芯片?有应用电路吗?
This thread has been locked.
If you have a related question, please click the "Ask a related question" button in the top right corner. The newly created question will be automatically linked to this question.
Hi
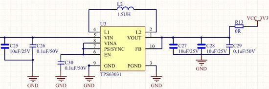
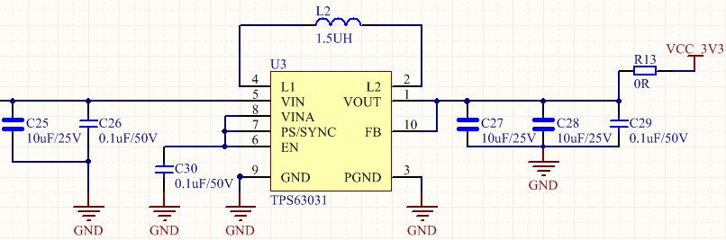
选择具有升降压功能的芯片(或者电路具备升降压转换功能),推荐选择:TPS63051, TPS63031
可选择非常多: http://www.ti.com.cn/zh-cn/power-management/non-isolated-dc-dc-switching-regulator/buck-boost-inverting/converter-integrated-switch/products.html#p1129=Buck/Boost
一般是需要降压,两节18650差不多就是8V ,我需要降到5V