This thread has been locked.

If you have a related question, please click the "Ask a related question" button in the top right corner. The newly created question will be automatically linked to this question.

-100V输出芯片

Other Parts Discussed in Thread: TPS61170

求一款-100V输出的芯片。输入电压5V~26V,输出电流不小于4毫安

  • Hi

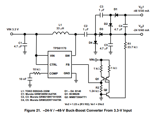
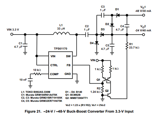
        如果你的输入电压能在18V以内,可以用TPS61170, 参考datasheet:  http://www.ti.com.cn/cn/lit/ds/symlink/tps61170.pdf  第二十二页电路:

        

       在-48V基础上再增加一级chargepump就是-96V.    微调R1或者R2, 使得Vo2输出是-25V, 那么第三级chargepump就是刚好输出100V.

       这个芯片的最高电压是18V,如果你的电压无法调整到18V以内,找输入超过26V的升压芯片来做,设计方式和上述电路一样(只是改变芯片,电路架构照搬)