Other Parts Discussed in Thread: LMZ31520, LMZ31710
This thread has been locked.
If you have a related question, please click the "Ask a related question" button in the top right corner. The newly created question will be automatically linked to this question.
HI
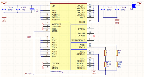
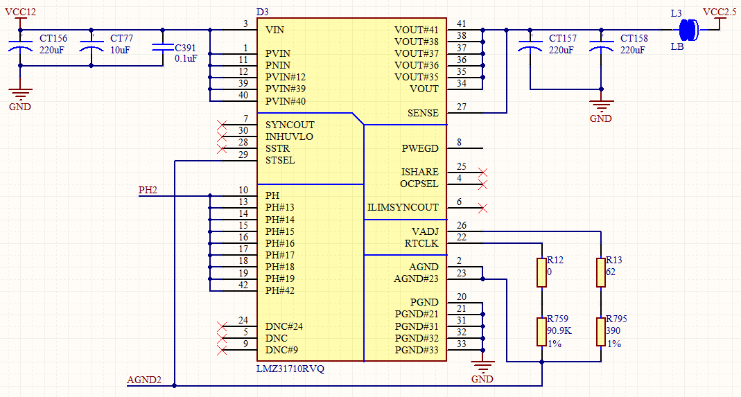
AGND和PGND是严格隔离的,对于功率转用PGND, 信号用AGND, 并且有各自的GNDplane, 这个你可以参考datasheet.
但是AGND和PGND最终是要连接在一起的,就像数模隔离一样。
在TI提供的方案中: http://www.ti.com.cn/cn/lit/df/snvr369/snvr369.pdf 左上角明显可以看到,AGND和PGND是相连的。