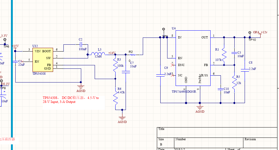
在用WEBECH设计完电路,并将电路导入到ad中,画好pcb板之后,焊接发现当在板子上焊上其他电源芯片和LDO之后再焊tps7A4701,发现输入是14V,输出只有10.8V,而我要的输出是12V,相差太大。当我单独只焊TPS7A4901和与他对应的电源芯片时,TPS7A4901输出电压又高达13.2V,不知道什么原因。
This thread has been locked.
If you have a related question, please click the "Ask a related question" button in the top right corner. The newly created question will be automatically linked to this question.
在用WEBECH设计完电路,并将电路导入到ad中,画好pcb板之后,焊接发现当在板子上焊上其他电源芯片和LDO之后再焊tps7A4701,发现输入是14V,输出只有10.8V,而我要的输出是12V,相差太大。当我单独只焊TPS7A4901和与他对应的电源芯片时,TPS7A4901输出电压又高达13.2V,不知道什么原因。
HI
建议你确认板子上所有模拟GND(可以是各个电源芯片和数字芯片的模拟GND_是否存在压差?以及各个电源之间是否存在干扰(这个也可以从GND上确认)。
对于TPS7A49, 你需要确认输出输入是否是稳定的电压,用示波器,GND需要选择是TPS7A49的GND.