This thread has been locked.

If you have a related question, please click the "Ask a related question" button in the top right corner. The newly created question will be automatically linked to this question.

(新手求指导)LM3150输出电压不稳,输出电流达不到设计要求

Other Parts Discussed in Thread: LM3150

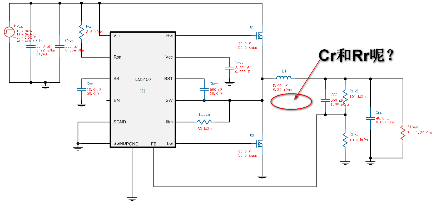
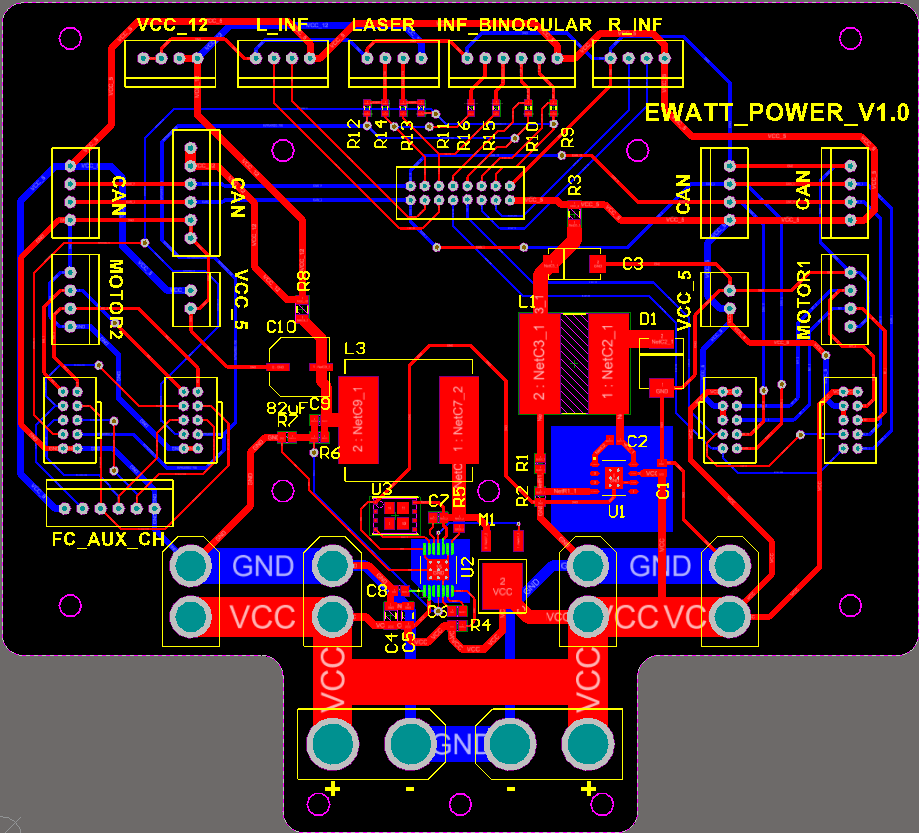
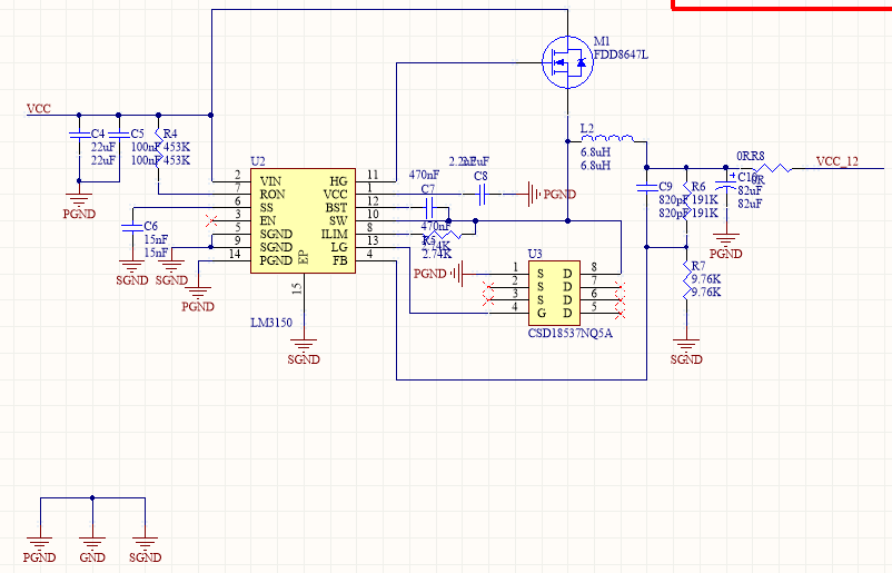
输入端25V供电,负载仪空载时显示的是输出端电压在12-17V之间跳动,并且输出端  根本无法带动负载。设计初衷是输入:16-26V,输出:12V 10A,我对DC-DC不是很熟悉麻烦帮忙分析下 谢谢!