ti工程师:
你好!我用LM2587ADJ 12V升24V,12V升48V,升24V的输出带1A负载,除了发热,峰峰值为600mV以为再工作正常。但升48V的,带0.1A左右的负载,电路就有响声,而且用示波器测试出现了锯齿波,负载增大到0.5A时,响声更大,而且锯齿波的幅值也随着增大,示波器显示峰峰值3.4V,不知为何,是我电感太小还是我的肖特基二极管SS36使用不当?
This thread has been locked.
If you have a related question, please click the "Ask a related question" button in the top right corner. The newly created question will be automatically linked to this question.
ti工程师:
你好!我用LM2587ADJ 12V升24V,12V升48V,升24V的输出带1A负载,除了发热,峰峰值为600mV以为再工作正常。但升48V的,带0.1A左右的负载,电路就有响声,而且用示波器测试出现了锯齿波,负载增大到0.5A时,响声更大,而且锯齿波的幅值也随着增大,示波器显示峰峰值3.4V,不知为何,是我电感太小还是我的肖特基二极管SS36使用不当?
Hi
输出是电解电容还是什么电容?ESR不能太大,建议是几十个毫欧。
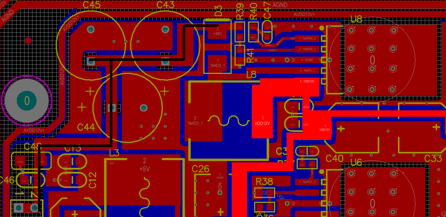
注意一下layout, 功率路径尽量小,芯片底部PowerPAD扩展散热充分。
应该是环路不稳造成,建议用WEBENCH进行参数优化,重新更新电感,输出电容以及补偿参数
是铝电解电容。今天将C47 1uF的电容重新焊接了一遍,现在0.5A时会有点响声,也不再是锯齿波了,峰峰值600mV,估计之前是焊接组将电容焊接错了,电感买的质量不怎么好,布板LM2587正反面都放了铜并打了过孔散热,谢谢,我再检查检查问题。
用ti网站上的设计,电感选的是330uH,目前我是150uH,而且是国产,质量一般,我再换换电感试试看,谢谢!
布线见附件,应该没多大问题。