Other Parts Discussed in Thread: TPS5430
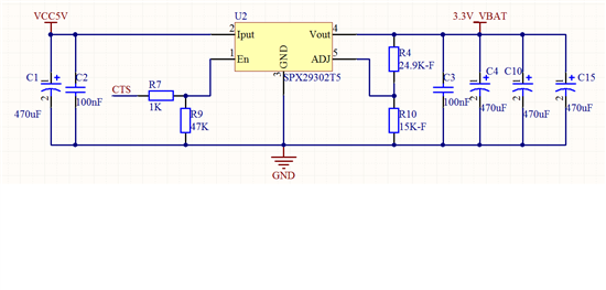
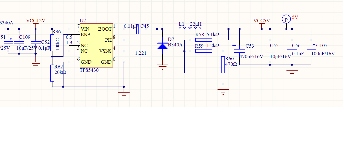
用TPS5430把12V电压降压成5V输出,5V上接有一个3.3V的LDO,3.3V上有1000多uF的电容,当使能3.3V的LDO时,5V电压会有一个大的波动,最高有5.7V,最低有4.4V,现在3.3V的LDO在另一块板上没法改动,有什么方法使5V输出波动变小吗?
This thread has been locked.
If you have a related question, please click the "Ask a related question" button in the top right corner. The newly created question will be automatically linked to this question.
Other Parts Discussed in Thread: TPS5430
用TPS5430把12V电压降压成5V输出,5V上接有一个3.3V的LDO,3.3V上有1000多uF的电容,当使能3.3V的LDO时,5V电压会有一个大的波动,最高有5.7V,最低有4.4V,现在3.3V的LDO在另一块板上没法改动,有什么方法使5V输出波动变小吗?
HI
看一下TPS5430带电子负载的稳定性是否有问题,如果没有,说明是LDO的电容太大导致的,如上可以在反馈的高边电阻上并联一个小电溶看看,建议不要超过1nF.
5V上突然增加负载会往下跌,但跌下去后上升时为什么会出现一个大的过冲,测试下其他的DC/DC没有这么大的过冲
Hi
输出电容过大,是容易造成这类overshoot 和undershoot的问题,需要加快响应速度。
怎么加快响应速度,或者有什么响应速度快点的DCDC,另外是不是开关频率越快,响应速度越快?