This thread has been locked.

If you have a related question, please click the "Ask a related question" button in the top right corner. The newly created question will be automatically linked to this question.

LM3488升压问题

Other Parts Discussed in Thread: TPS61040

TI工程师,你好。看资料写此芯片的是最大能升压到500V,最大提供10mA电流。不知道是否理解为提供5W功率,350V应该最大能提供14mA的电流。这么理解对吗?

  • Hi

       不要这样理解。

       最大升压和功率没有明确的相关性,但是当输出电压非常高时,一般设计电流会相对较小。而当输出电压不高时,电流可以很大,并没有5W的限制。

       请问你具体要做多少输入,多少输出的电源转换?

  • 这个意思是说在500Vout可以最大到5W,但并不是说350V时最大功率也是5w,这个具体的带载能力合理的设计以及layout都有关
  • 你好,很高兴看到你的回复。刚画好图了,我是要利用这个芯片,把输入9V的电压升到260伏来用,要求电流很低,mA级别。电路已经画好,但是在手册中没说明Cout如何选择计算,在手册的事例图中(手册第18页,8.2.1,Figure30)是把3.3升到5伏使用,选用的充电电容电容(Cout)为10V,100uF。我升到200多使用,电压高了,很难选到这么大容量的电容,不知道这个电容应该如何选择?

  • Hi

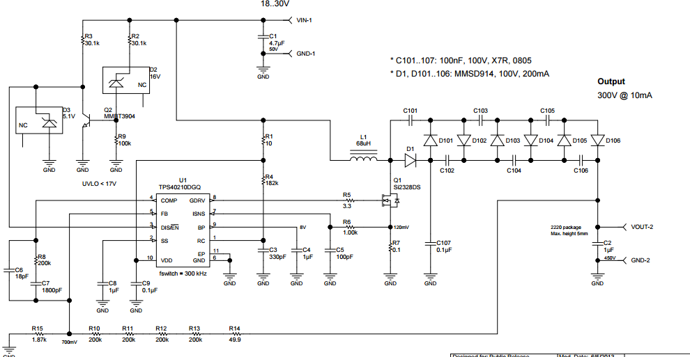
        TI有一些方案你是可以参考:  (如果是9V输入,可以在输出再增加一级chargepump)

        

       也可以用一些升压芯片增加外部MOS, 整流管的方式来做: (仿照TPS61040的例子)