Other Parts Discussed in Thread: TPS53126
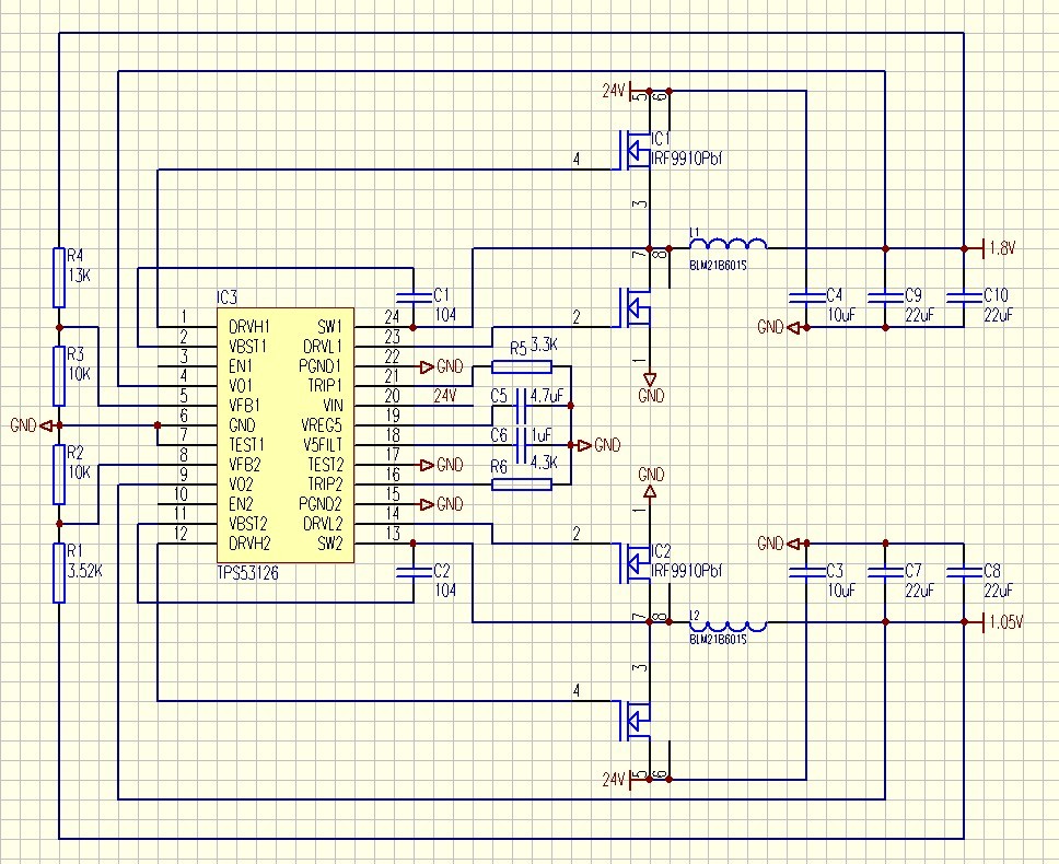
我用TPS53126做了个电源,接12V调试后正常工作了,但需要连接到20电压上去,但瞬间就被烧毁了,是怎么回事啊?
付电路图如下,跟参考设计基本一样的
This thread has been locked.
If you have a related question, please click the "Ask a related question" button in the top right corner. The newly created question will be automatically linked to this question.
Other Parts Discussed in Thread: TPS53126
我用TPS53126做了个电源,接12V调试后正常工作了,但需要连接到20电压上去,但瞬间就被烧毁了,是怎么回事啊?
付电路图如下,跟参考设计基本一样的
Hi, Zexiang
你MOSFET选取的不合适,你选用了IRF9910,VDS最大仅为20V,建议你选用VDS大一点的管子,如datasheet上用的FDS8690,VDS最大为30V,保证足够裕量。