This thread has been locked.

If you have a related question, please click the "Ask a related question" button in the top right corner. The newly created question will be automatically linked to this question.

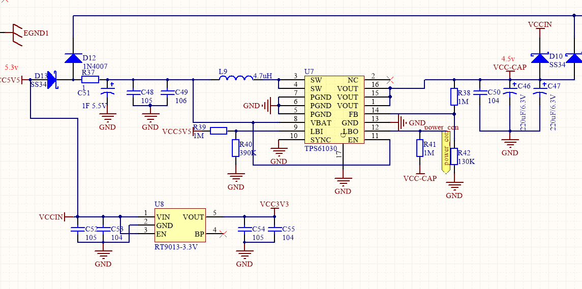
TPS61030有电源接入时输出正常,断电后立即输出电压掉了一半

Other Parts Discussed in Thread: TPS61030

TPS61030有电源接入时输出正常,断电后立即输出电压掉了一半,输入端有一个超级电容,作为电池短暂续航的,原理图如下:

当5.5V电源接入的时候芯片输出正常,断电一瞬间输出就掉了一半

  • HI

        有输入电压,正常转换,说明芯片应用上没有问题,只是利用超级电容做供电延时在功能上设计出现问题。

        请问,如果你5.5V输入,经过二极管D13, 会损失0.6V左右。在没有输入电压,输入的4.9V不足以通过二极管D12和稳压管对输出放电,所以不建议这样设计。而一旦输入电压掉下去,输出又向输入放电,这样在循环中也会损失能量。

        建议你将这些二极管稳压管拿掉,在测试一下,看能否满足延时掉电?