你们好!
我想使用陶瓷电容作为电路的输出滤波器,但是webench生成的电路都是使用电解电容作为输出滤波器,如图1,我想使用多层陶瓷电容作为输出滤波器,怎么用webench生成如图2的电路。图2电路中有补偿电路,webench能计算出补偿电路的参数吗?
图1
图2
This thread has been locked.
If you have a related question, please click the "Ask a related question" button in the top right corner. The newly created question will be automatically linked to this question.
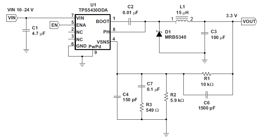
你们好!
我想使用陶瓷电容作为电路的输出滤波器,但是webench生成的电路都是使用电解电容作为输出滤波器,如图1,我想使用多层陶瓷电容作为输出滤波器,怎么用webench生成如图2的电路。图2电路中有补偿电路,webench能计算出补偿电路的参数吗?
图1
图2
你好!
TPS5430-Q1,如果使用多层陶瓷电容做输出滤波器的话,可以不要外部补偿电路吗?