问题求教:
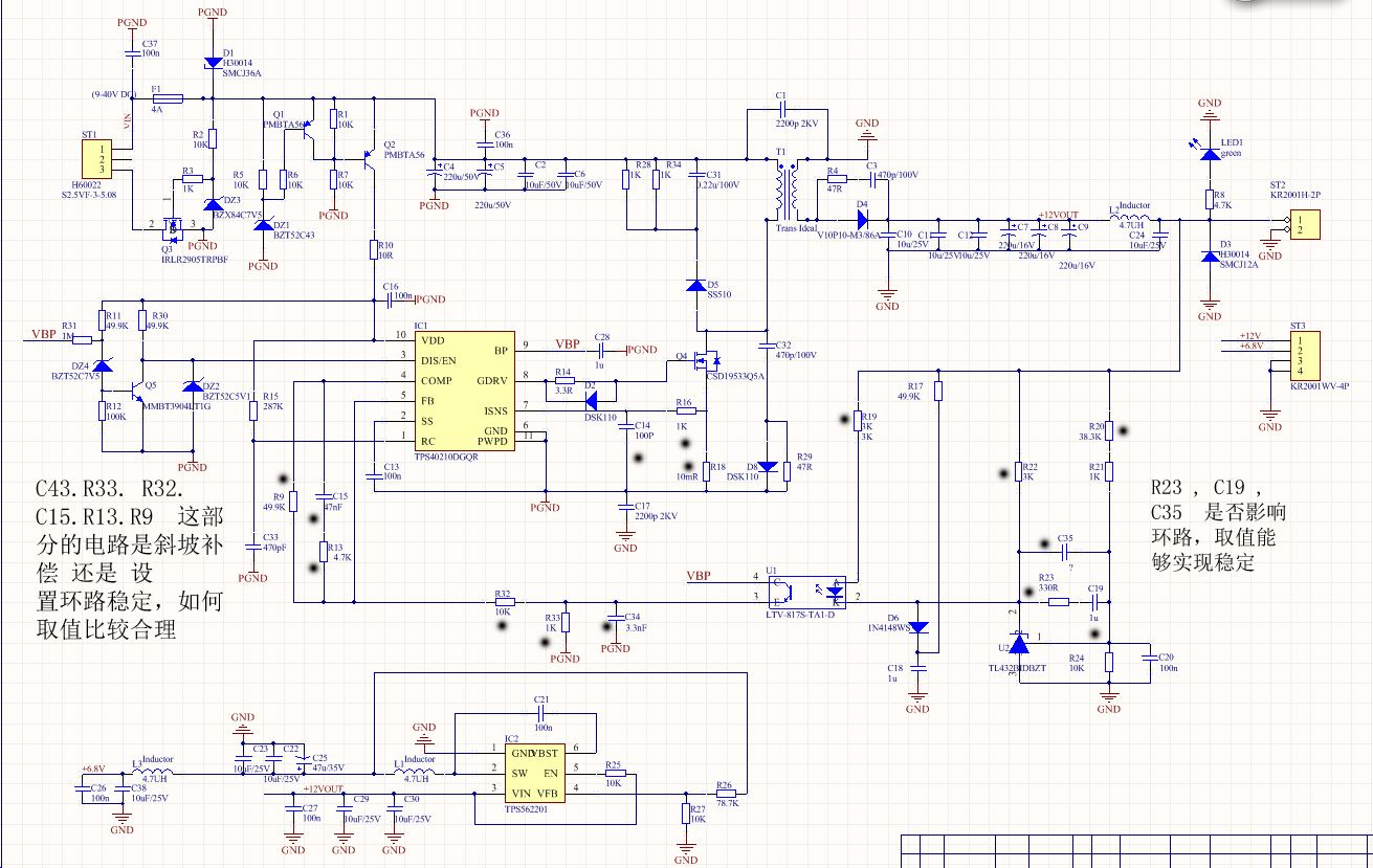
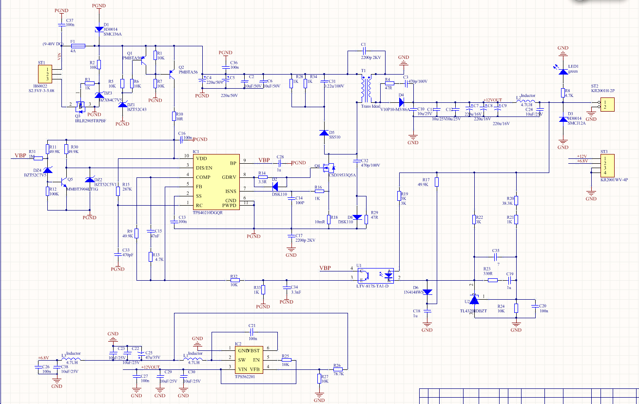
目前在做一个隔离电源: 要求9-36VDC 输入,输出 12V 2.5A 隔离。 目前采用的芯片为TPS40210. 工作频率 设置在130K ,实际测量为140K. 变压器为EFD 25磁芯。
初级电感量15UH. Np:Ns =1:1 。反激 连续模式。
出现的问题:
1。。’在满载输出情况下,将输入电压逐渐减小,当减小到11V 时,在示波器观察到开关管栅极的波形开始出现异常,原来大概为60%占空比的方波,会产生一个相位差180度的波形出来。隔几秒钟,电源板会出现,短暂的 吱 的 声音,此时 电源板还算能正常工作 。人为频繁 断开负载,再接上负载,会出现电源输出短暂关闭再恢复正常的现象。 负载相应差。 持续减小输入电压,电源开始产生音频噪声,此时电源效率急剧下降,从 85%降到 70% 。
总结有几个问题,
1: 负载响应差,环路不稳定。
2: 占空比超过50%,电路 是否有斜坡补偿及 是否产生次谐波震荡(虽然还没完全理解)。 大多数电流型控制芯片都阐述了 斜率补偿的原理, 对于TPS 4021的斜坡补偿是芯片内部完成的,是否需要外部进行设置改变其斜率, 满足到 M=0.5 *M2。
3:变压器初级的电感电流 检测电阻 后的 RC滤波的作用,是否只是做 电感电流尖峰的前沿消隐及高频滤波 作用, 还是参与了 补偿。其取值为1K 和150pF (产考大多数电路的参数),如何取值,影响是否大。 是否要求其时间常数在 0.1 *Ton 。
4:TL431的RC网络 和 光耦 输出的电阻分压 到 FB脚,FB到comp 脚的RC 网络的作用。由于理论知识的欠缺,一直难以理解并确认判断。各电路部分实现的主要功能。
5:由于没有网络测试 仪,无法绘出伯德图,也不具备传递函数的计算得出数值。