Dear TI staff:
用了两次TI的分离轨dc/dc芯片。
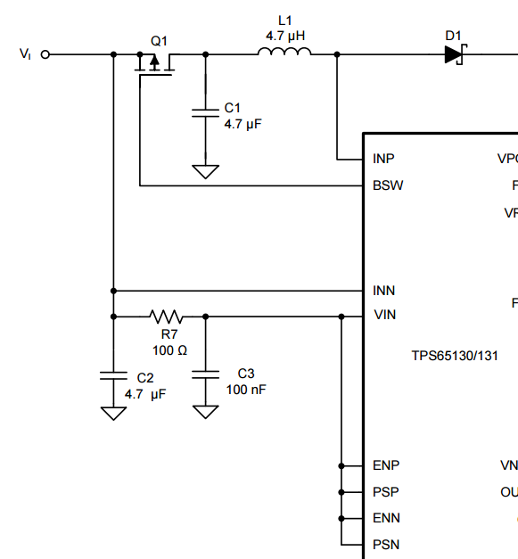
第一次是TPS65135。输出正负5伏电压。刚开始我输出不正常:现象是用电源箱供电时电源由C.V模式跳至C.C模式,具体的电流值忘记了。后来经人提醒,我把原理图上(即datasheet)的2.2uH电感换成了4.7uH。芯片工作正常,输出正负5伏时电源箱的电流最大0.04安。
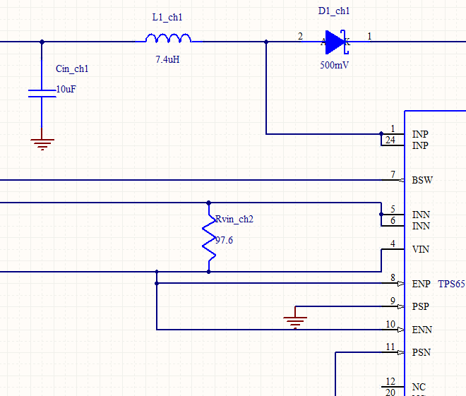
这一次我用的是TPS65131的另一款分离轨dc/dc。希望输出正负10伏。而我调试的时候发生了与之前相同的状况:C.V跳至C.C模式,此时的电流2.53安。而我换用了比datasheet上更大的电感也没有起效果。
请问这样的情况应该怎么解决?
PS:TP65131datasheet上的原理图OUTN,VNEG的连接与给出的layout连接不同。哪一个版本才是正确的?

