This thread has been locked.

If you have a related question, please click the "Ask a related question" button in the top right corner. The newly created question will be automatically linked to this question.

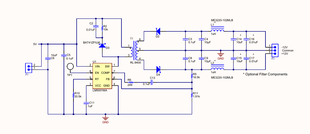
LM5001做双电源,输入5V,输出+-10V/20mA,怎么计算线圈匝比?

Other Parts Discussed in Thread: LM5001, TPS61093

上图是芯片的供电要求,目前选用的是LM5001这个芯片去做

不知道怎么计算图中线圈的匝比,或者有没有其他更好的供电方案?