上管波形如上图所示,测试的时候直流母线未加电压,
This thread has been locked.
If you have a related question, please click the "Ask a related question" button in the top right corner. The newly created question will be automatically linked to this question.
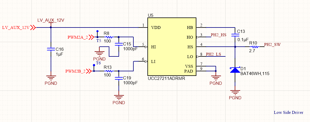
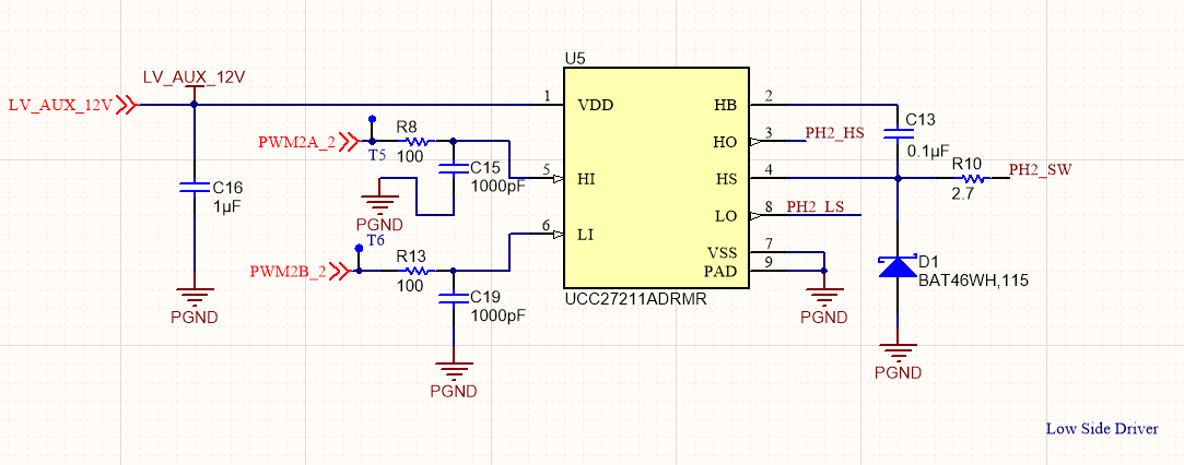
user5109757 说:你好,我把R10换成0ohm后驱动正常了,但是在全桥不带任何负载时(J1和J3悬空),一上电驱动和mos都烧了,我设置的死区时1us,开关频率20,图1中的D1我没接,跟这个有关吗?还是需要加上mos的snubber电路?
你好 你后来怎么解决烧管子和芯片的问题了呢 ?