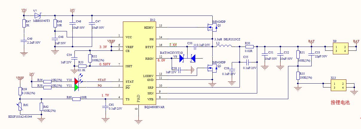
一个项目需要大电流对18650电池充电,上网找到了BQ24600,非常适合,原理如下图
输入电压24V,输出接2节18650电池,接入2节电池后,红灯和绿灯常亮,开启24V输入电压后,红灯和绿灯也常亮,比刚才更亮了。
我测量了一下几个引脚的电压标记了。
请管理员帮我分析一下是哪儿出现了问题?这个原理图和芯片都是按原厂指定选型的。
This thread has been locked.
If you have a related question, please click the "Ask a related question" button in the top right corner. The newly created question will be automatically linked to this question.
一个项目需要大电流对18650电池充电,上网找到了BQ24600,非常适合,原理如下图
输入电压24V,输出接2节18650电池,接入2节电池后,红灯和绿灯常亮,开启24V输入电压后,红灯和绿灯也常亮,比刚才更亮了。
我测量了一下几个引脚的电压标记了。
请管理员帮我分析一下是哪儿出现了问题?这个原理图和芯片都是按原厂指定选型的。