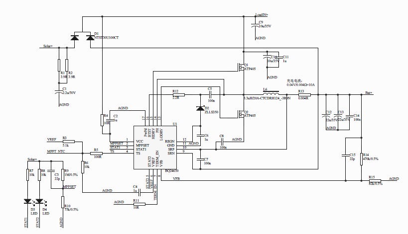
1、我用bq24650设计了一款太阳能对铅酸电池的充电电路,MPPT电压设置17.2V,蓄电池充电电压设置14.0V,最大充电电流设置为4A;
2、原理图如下图:(R13改成0.02Ω)
3、测试点:测试P2(MPPSET)=1.2V,正常;P6(VREF)=3.3V,正常;P8(VFB)=1.8V,不正常;P12(REGN)=6V,正常;
4、问题:
(1)STAT1的LED持续亮着,即使蓄电池没有接;
(2)太阳能板输入电压没有被钳制在17.2V,随着太阳光强的变化而变化;
(3)P16(BTST)的电压为5.5V,也就是没有被自举到高压。(这可能是造成问题的关键)
