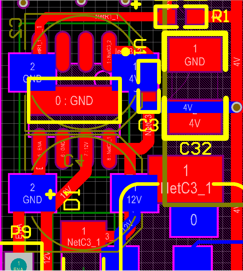
学生我设计了一款基于TPS5430芯片的12V转4V电路。根据原理图参数进行设计。但是做出PCB之后,驱动能力不足20mA。下附原理图与PCB。有劳各位老师帮忙解答一下。
This thread has been locked.
If you have a related question, please click the "Ask a related question" button in the top right corner. The newly created question will be automatically linked to this question.
学生我设计了一款基于TPS5430芯片的12V转4V电路。根据原理图参数进行设计。但是做出PCB之后,驱动能力不足20mA。下附原理图与PCB。有劳各位老师帮忙解答一下。