This thread has been locked.

If you have a related question, please click the "Ask a related question" button in the top right corner. The newly created question will be automatically linked to this question.

TPS23756 VC低温偏高问题

Other Parts Discussed in Thread: TPS23756, TPS23756EVM

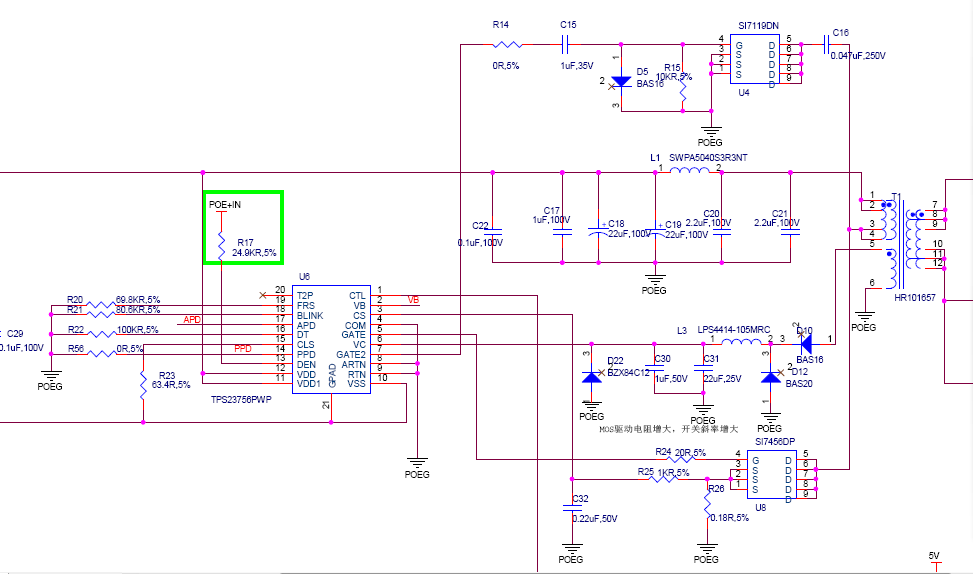
我们目前一款产品用个的TPS23756,在低温(-40度下),48V输入下,TPS23756VC电源会偏高到20V左右,直接导致VC的稳压管击穿,但是在常温下48V供电电压会在15V左右,下面为我们的原理图,目前我们的新产品被卡在这个问题,请协助大神帮忙做下确认


WU-ADW4-22(UM-221主板)

  • 原理图看不见,请用添加附件的形式发一下。
    正常电压设低一点,如12V。
    VC的电容可以适当加大一点。你目前是多少?
    辅助绕组的输出可以串一个1/4 W的10ohm左右的电阻。
  • 电路如附件,请协助帮忙看下,这个问题分析了快一个月了,目前还没有明显进展,产品马上需要进入量产了,如果您有好的方案,可以直接联系我 18625187134,非常感谢,在线等

  • 请先试试以下三种方式。
    正常电压设低一点,如12V。
    VC的电容可以适当加大一点。加大到47uF。
    辅助绕组的输出可以串一个1/4 W的10ohm左右的电阻。
  • hi 吴sir,感谢回复,您讲的三种方式,第一种尝试的意义不大,产品应用就需要48V的输入,就是12V OK也解决不了现在的问题,第二种方式跟第三种方式我们可以做下尝试,但是这只是被动解决的方案,实际上我们在低温时发现,初级MOS的驱动波形已经异常了,如下图,所以第2-3种方式可能都不能完全解决问题,我们的设计基本上参考了TPS23756EVM的电路,不知道评估板在低温下就是存在这样的问题,请指教,感谢

  • 之前的问题是VC电压在低温时过高,你目前设置的VC在正常工作时的电压为15V,是偏高的设计。建议设为12V。你需要将变压器件的辅助绕组减少!
    VC电压在低温时,已经到20V,芯片有可能会工作不正常,你需要先将这个电压降下来,然后再看PWM问题是否还存在。如果存在,再看问题是什么.
  • 吴sir,感谢回复,变压器绕组我们已经请我们的合作厂商中山汉仁上周3提供了绕组电压到7V的样品,在室温验证,VC电压都在7V左右,但是到-40度时,VC的电压已经到了17.5V,接近芯片的工作极限了,将绕组电压并不能解决问题,如果方便的话,能否电话沟通下,感谢
  • 请在这个变压器基础上,再试以下两个方式:
    1. VC的电容可以适当加大一点。加大到47uF。
    2. 辅助绕组的输出可以串一个1/4 W的10ohm左右的电阻。
  • 吴sir,感谢支持,我们采购的速冻剂明天才能到,明天我们会做下验证,结果有更新及时跟您沟通,顺便问下 在官方的demo板上有确认低温对VC的影响吗?
  • 我们的EVM板是功能演示板,不会做低温实验。

  • hi吴sir,您昨天提供的2个方式我们今天下午都尝试过了,我们尝试串接了一个80ohm的电阻,并将电容增加到22uF*2PCS在低温的时候,VC的电压仍最大到19.2V,并没有明显的改善,请问还有什么其他问题吗?或者其他客户有反馈类似的问题吗?

  • TPS23756是成熟方案,已经有很多通信类客户量产,都是有做过高低温实验的。
    之前怀疑是变压器漏感在低温时有问题,所以加电阻和电容来吸收漏感能量。
    从目前情况看,有可能是变压器在低温时有异常了,你需要对比一下,常温和低温下,MOS管工作时,辅助绕组输出电压和副边绕组输出电压的波形。最好再抓一下,输出电压的波形。
  • 还有什么可以确认的吗,常温上是正常的
  • 你需要对比一下,常温和低温下,MOS管工作时,辅助绕组直接输出和副边绕组直接输出电压的波形。最好再抓一下,电源输出端电压的波形。

  • 吴sir,今天我们问题基本确认了,是CS上一个电容有问题
  • HI
    在你的电路中是否将D12拿掉了,注意这个管子是必须要的。
    在的问题描述中,只是提到二次供电电压偏高,而在同样控制下,并没有提到输出电压偏高。所以要么是二次供电出来电路设计不好,要么就是变压器不平衡(负载较大时,对轻载供电的二次绕组影响过大)