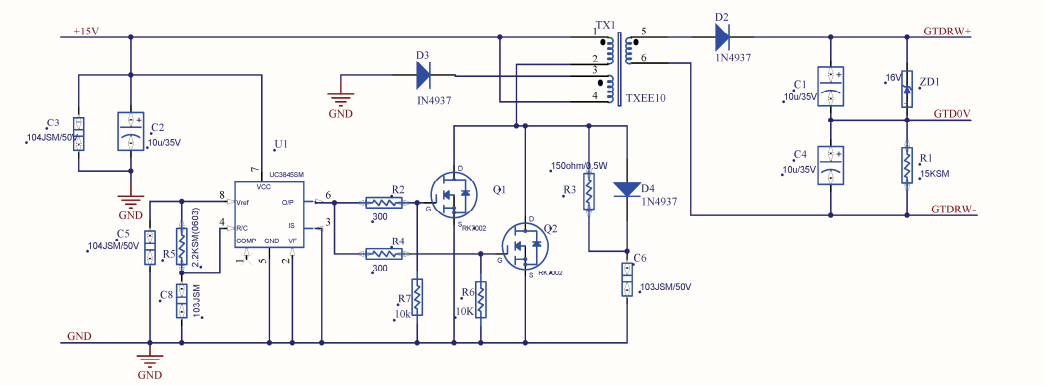
最近在看TI的逆变器,想提前理解一遍硬件电路,但是看到驱动板电路时遇到一些问题,想请教一下大神。
1.想请教一下下面电路的功能是什么?因为自己看懂了光耦隔离电路,大概知道GTDRW+和GTDRW-代表电源电压和地,也搜了一下UC3845芯片手册,但还是不太理解这个电路功能和运行机制。
2.GTD0V这个引脚是什么功能?
谢谢大神了
This thread has been locked.
If you have a related question, please click the "Ask a related question" button in the top right corner. The newly created question will be automatically linked to this question.
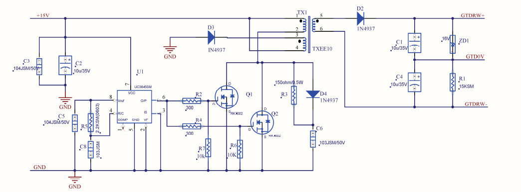
最近在看TI的逆变器,想提前理解一遍硬件电路,但是看到驱动板电路时遇到一些问题,想请教一下大神。
1.想请教一下下面电路的功能是什么?因为自己看懂了光耦隔离电路,大概知道GTDRW+和GTDRW-代表电源电压和地,也搜了一下UC3845芯片手册,但还是不太理解这个电路功能和运行机制。
2.GTD0V这个引脚是什么功能?
谢谢大神了