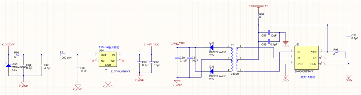
各位专家好。
我现在根据官方的一个参考设计,设计一个隔离的电源,驱动器是SN6505DBVR,变压器是750313734,LDO是TLV70450DBVR,如下为设计图:
我现在只在手册中看到SN6505BDBVR驱动电流是1A,TLV70450DBVR的电流是150mA。我现在至少需要100mA的电流,怎么看,到底是满足还是不满足呢。
This thread has been locked.
If you have a related question, please click the "Ask a related question" button in the top right corner. The newly created question will be automatically linked to this question.
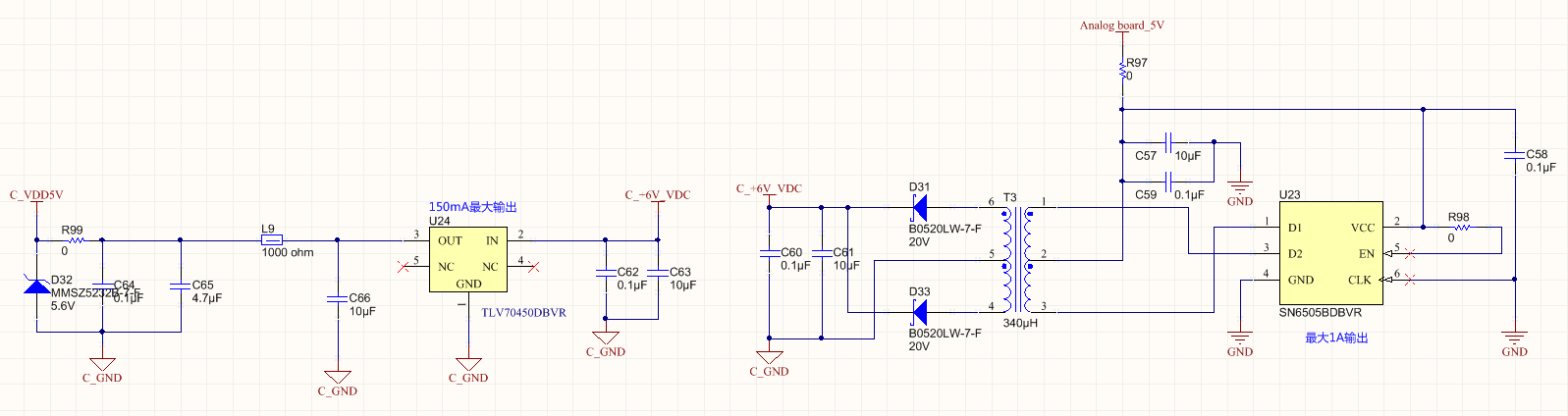
各位专家好。
我现在根据官方的一个参考设计,设计一个隔离的电源,驱动器是SN6505DBVR,变压器是750313734,LDO是TLV70450DBVR,如下为设计图:
我现在只在手册中看到SN6505BDBVR驱动电流是1A,TLV70450DBVR的电流是150mA。我现在至少需要100mA的电流,怎么看,到底是满足还是不满足呢。