This thread has been locked.

If you have a related question, please click the "Ask a related question" button in the top right corner. The newly created question will be automatically linked to this question.

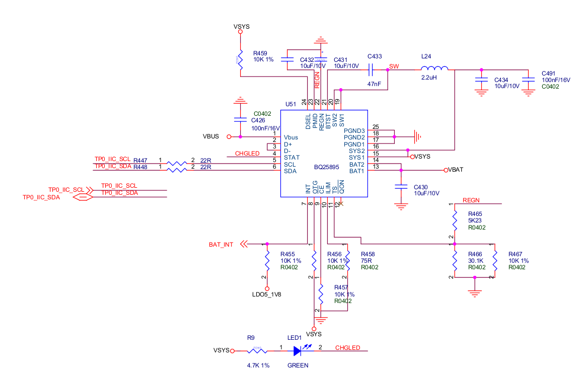
bq25895 读取(0xE寄存器)电池电压问题



HI,

   项目中使用bq2589x, 电池电压有3.5v以上,且能正常开机。 但是读取0xE寄存器为0. 

    

Charger 1:
Reg[0x00] = 0x7f
Reg[0x01] = 0x06
Reg[0x02] = 0xed
Reg[0x03] = 0x3e
Reg[0x04] = 0xc6
Reg[0x05] = 0x17
Reg[0x06] = 0x62
Reg[0x07] = 0x8d
Reg[0x08] = 0x03
Reg[0x09] = 0x64
Reg[0x0a] = 0x93
Reg[0x0b] = 0x02
Reg[0x0c] = 0x00
Reg[0x0d] = 0x92
Reg[0x0e] = 0x00
Reg[0x0f] = 0x00
Reg[0x10] = 0x3f
Reg[0x11] = 0x00
Reg[0x12] = 0x00
Reg[0x13] = 0x3f
Reg[0x14] = 0x39